Wie kann ich die schlechte Sprachqualität bei Anrufen verbessern.

Mein Gegenüber versteht mich bei ganz normalen Anrufen sehr schlecht. Beim Telefonieren über die Freisprechfunktion oder über das Kopfhörer- Mikrofon funktioniert es einwandfrei.

Was kann ich da tun?

iPhone SE, iOS 10.3.3

Gepostet am 09. Aug. 2017 00:49

Antworten
6 Antworten

09. Aug. 2017 03:49 als Antwort auf Duz

Hallo Duz,

Pressluft ist ja gleichwertig wie Nadel, Zahnstocher oder Nagel. Wenn da was drin war, dann ist es jetzt noch tiefer reingeblasen worden.

Hältst du dein Telefon in der rechten Hand und es liegt damei auf dem unteren Finder auf? Dann ist der oft direkt unter der Mikrofonöffnung und könnte die Lösung vom Problem sein.

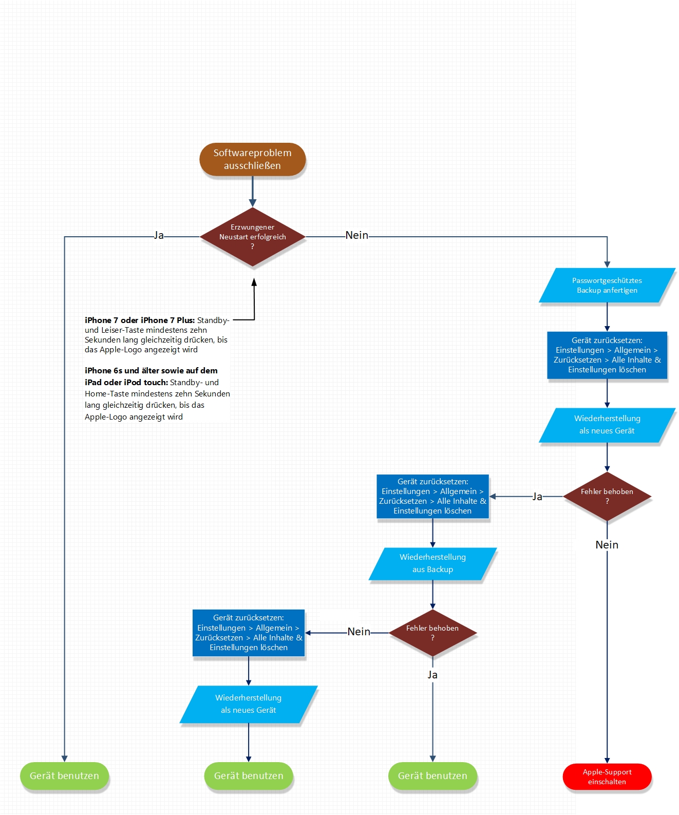
Wenn du ein Softwareproblem vermutest, kannst du ja mal die folgenden Schritte ausführen:

Gruß Thomas

Vom Benutzer hochgeladene Datei

Dieser Thread wurde vom System oder dem Community-Team geschlossen. Du kannst alle Beiträge positiv bewerten, die du hilfreich findest, oder in der Community nach weiteren Antworten suchen.

Wie kann ich die schlechte Sprachqualität bei Anrufen verbessern.

Willkommen in der Apple Support Community
Ein Forum, in dem Apple-Kunden sich gegenseitig mit ihren Produkten helfen. Melde dich mit deinem Apple Account an, um Mitglied zu werden.